「あそこは、五ツ又になってもやっぱり怖い……」
池袋周辺を日常的に運転するドライバーなら、誰もが一度は身構える場所があります。それが「池袋六ツ又交差点」です。
2025年11月、長年の課題だった複雑な多差路を解消して事故を減らすべく「五ツ又(五差路)」へと大規模な改良工事が完了しました。しかし、2026年に入った現在も、明治通りと春日通りが交差するこの地点の緊張感は、そう変わっていません。
もし、あなたが池袋エリアの路上で不運にも交通事故に遭ってしまったら。
そして、加害者側の保険会社の担当者から「これが当社の基準です」と示談金の提示を受けたなら、サインをする前に、この記事を最後まで読んでください。
実は、東京地裁などの裁判所の基準(弁護士の基準)と、保険会社が最初に提示する金額の間には、ケースによっては「軽自動車1台分」を優に超える差が生じることがあるからです。
それを知らずに示談に応じてしまうと、結果として適正な損害賠償が受けられず、損をしてしまうことになりかねません。
池袋の「日本一危険な交差点」の交通事情と、都心の被害者が損をしないための「慰謝料の事実」を、池袋本店を構えるアディーレ法律事務所の弁護士が徹底解説します。
全国ワースト1の事故発生件数の交差点を有する池袋
池袋六ツ又交差点は、2023年・2024年と2年連続で「日本で最も事故が多い交差点(全国ワースト1位)」という不名誉な記録を残しました。
2025年末、事故対策を目的とした改良工事により「五差路」へと整理されましたが、交通量の多さ、複雑な道路構造、高架下で全体的に暗いなどの点は変わりません。
このような複雑な道路で事故を起こしてしまった場合、被害者側にも一定の過失があることが多いでしょう。
そのため、罪悪感も相まって、加害者側の保険会社からの提案を吟味することなく、「これくらいもらえるならいいか」と安易に示談に応じてしまう人もいるかもしれません。
ただし、加害者側の保険会社が示談額の計算の基礎として使うのは、基本的に「裁判所の基準(弁護士の基準)」ではなく「任意保険の基準」であって、金額は、通常裁判所の基準よりも低くなってしまいます。
示談において、交通事故の被害者が受けた損害について、しっかりと賠償してもらうためには、本来「裁判所の基準(弁護士の基準)」で慰謝料などを計算する必要があります。
ここが、示談交渉における最初の「罠」なのです。
参考:東京都2024年の交差点事故情報 ワースト1:池袋六ツ又交差点|一般社団法人日本損害保険協会(https://www.sonpo.or.jp/about/useful/kousaten/2024/08/0801.html)
参考:国道254号池袋六ツ又交差点の交通形態変更のお知らせ|国土交通省関東地方整備局
保険会社は説明してくれない「3つの基準」と、差が出るカラクリ
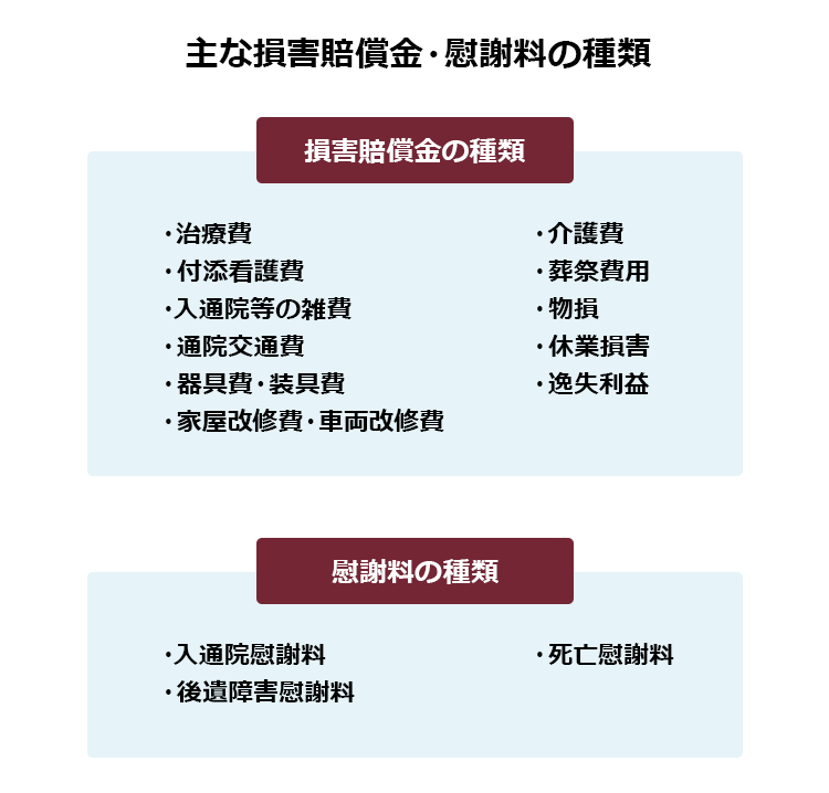
交通事故の被害にあうと、事情により異なりますが、次のような様々な損害が生じます。

様々な損害のうち、ここでは慰謝料について説明します。
ケガをして入通院すれば「入通院慰謝料」、ケガが治らず後遺障害が残れば「後遺障害慰謝料」、亡くなった場合には「死亡慰謝料」を請求することができます。
この慰謝料の計算方法は、実は一つではなく、次の「3つの基準」が存在するという点がポイントです。
- 自賠責の基準 :法律で決められた最低限の補償を実現する。
- 任意保険の基準:保険会社が独自に設けた基準。自賠責の基準と同程度か、それよりも高いが弁護士の基準には届かないことが多い。
- 弁護士の基準 :過去の膨大な裁判例に基づいた、基本的に最も高額となる基準。

多くの被害者は、保険会社から提示された金額が「公的に決まった妥当な額」だと信じ込んでしまいます。
しかし、事実は異なります。
自賠責の基準と、弁護士の基準で計算した慰謝料の額にどれほどの差がつくのか、次でシミュレーションしてみましょう。
【慰謝料計算シミュレーション】通院(1~3ヶ月)の場合
入院せず、通院のみの慰謝料の相場は次の通りです。
| 通院期間 | 自賠責の基準 | 弁護士の基準 |
|---|---|---|
| 1ヶ月 | 12万9000円 | 28万円(別表Ⅰ) 19万円(別表Ⅱ) |
| 2ヶ月 | 25万8000円 | 52万円(別表Ⅰ) 36万円(別表Ⅱ) |
| 3ヶ月 | 38万7000円 | 73万円(別表Ⅰ) 53万円(別表Ⅱ) |
※別表Ⅱは他覚所見のないむち打ち症や軽症の場合の基準
※自身に過失がある場合は過失相当分減額される
具体的には、自賠責の基準の入通院慰謝料は日額が4300円と決まっていますので、これに日数を掛けて計算します。
- 4300円×通院期間の全日数
- 4300円×2×実際に通院した日数
のいずれか低い金額になります。
3ヶ月の通院で、自賠責保険の基準の38万7000円と弁護士の基準(別表Ⅱ)73万円では、実に34万3000円もの差があることがわかりますね。
【慰謝料計算シミュレーション】後遺障害14級の場合

後遺障害等級が認定されると、入通院慰謝料に加えて、後遺障害(後遺症)慰謝料を請求することができます。
自賠責の基準と弁護士の基準には、等級ごとに、次のような大きな差があります。
一番低い等級である14級でも、110万円もの差があります。
このように、弁護士が保険会社との交渉に介入し、「弁護士の基準」で再計算を行うだけで、増額できるケースは数多くあります。
慰謝料だけではありません。事故でけがをしたために働けなかった期間に生じる「休業損害」や、後遺症が残ったために将来の収入が減ったことで生じる「逸失利益」なども、弁護士による交渉で増額するケースは多いです。
「弁護士による交渉」をせずに示談してしまうと、「もらえるはずだった賠償金」がもらえないリスクがあります。後遺障害が重ければ重いほど、将来の生活基盤を揺るがす損失となってしまうでしょう。
【おわりに】交通事故の被害にあったら、示談に合意する前に無料相談へ
交通事故の示談は、一度内容に合意して署名・捺印してしまうと、原則として後から「やっぱり金額が少ない」「もっと請求したい」と示談を覆すことはできません。
もし、今お手元に保険会社からの提示書面があるなら、その数字固定されたものではなく、「弁護士に依頼したらもっと高くできるかもしれない」という可能性に満ちています。
特に、「弁護士費用特約」に加入していれば、弁護士費用は保険会社が負担するため(一定の上限はあります)、あなたの手出しは実質0円で依頼できます。また、弁護士費用特約がなくても、アディーレ法律事務所のように「交渉により増額できた分から報酬を支払う」という費用形態をとる法律事務所もあります。
アディーレ法律事務所の池袋本店では、交通事故の被害にあった方からのご相談をお待ちしています。あなたが受けるべき正当な補償を取り戻すお手伝いをさせていただければ幸いです。
アディーレでは、東京都内のさまざまな地域にお住まいの方から、お問合せいただいております。
池袋にお住まいの方で、交通事故の賠償請求をしたいならアディーレにご相談ください。
【対応エリア】千代田区、中央区、港区、新宿区、文京区、台東区、墨田区、江東区、品川区、目黒区、大田区、世田谷区、渋谷区、中野区、杉並区、豊島区、北区、荒川区、板橋区、練馬区、足立区、葛飾区、江戸川区、八王子市、立川市、武蔵野市、三鷹市、青梅市、府中市、調布市、町田市、小金井市、小平市、日野市、東村山市、狛江市、東大和市、清瀬市、多摩市、稲城市、あきる野市、西東京市など
弁護士は、大学入試・司法試験など型にはまった試験を課せられてきており、保守的な考え方に陥りやすい職業だと私は考えます。依頼者の皆さまの中にも、「弁護士=真面目」、言い換えれば頭が固い、融通が利かないというイメージをお持ちの方がいらっしゃるのではないでしょうか。私はそのようなイメージをぜひ打ち破りたいと思っています。「幅広い視野、冒険心・挑戦心、そして遊び心を持った弁護士でありたい」、「仕事に真摯に取り組むのは当たり前だが、それ以上の付加価値を皆さまにご提供したい」。それが私のモットーです。